Perfil de la Empresa

 

 

Perfil de la empresa

2.1Nombre de la organización. 2.4Localización de la sede principal de la organización Compañía Minera Gaby S.A. (MGSA), es una filial de Codelco ubicada en la zona norte de Chile, en la comuna de Sierra Gorda de la región de Antofagasta , y se encuentra a una altura de 2.660 m.s.n.m. Esta compañía comenzó a operar el yacimiento Gabriela Mistral, el año 2008, y desde sus inicios ha presentado altos niveles de tecnología y vanguardia en la producción de cobre.

 

2.2 Principales marcas, productos y/o servicios. 2.8Dimensiones de la Organización, incluido: número de empleados, ventas netas, capitalización total y cantidad de productos o servicios prestados. La explotación se efectúa a rajo abierto empleando camiones que operan en forma autónoma, y su primera cosecha de cátodos de cobre electroobtenidos –su principal producto- fue en mayo de 2008, ocasión en que la producción anual alcanzó un valor cercano a las 80 mil toneladas métricas de cobre fino (tmf). Durante 2010, la producción de cobre alcanzó las 117 mil tmf, un 46,3% superior a su producción inicial. Este yacimiento cuenta con un total de reservas mineras de 544 millones de toneladas de cobre oxidado con una ley promedio de 0,4% y una vida útil de 15 años.

 

2.5Número de países en los que opera la organización y nombre de los países en los que desarrolla actividades significativas o los que sean relevantes específicamente con respecto a los aspectos de sostenibilidad tratados en el Reporte. 2.6Naturaleza de la propiedad y forma jurídica 2.7Mercados servidos. MGSA opera y comercializa sus productos en Chile, conformando una sociedad anónima cerrada, con una participación del 99,9% de Codelco y un 0,1% de Inversiones Cooperfield Ltda.

 

Como objetivo, la Minera pretende reconocer, prospectar, investigar, desarrollar y explotar yacimientos mineros a fin de extraer, producir y procesar minerales y subproductos, y su estrategia apunta a desarrollar e implementar nuevas tecnologías en sus procesos geo-minero-metalúrgicos; especialmente en los aspectos ambientales, económicos y sociales.

 

En materia de sustentabilidad, MGSA destaca tanto en temas medioambientales como sociales y laborales, ya que en protección del medio ambiente, la empresa ha desarrollado una operación limpia, y está constantemente evaluando la incorporación de nuevas tecnologías no contaminantes como, por ejemplo, energía eólica y solar. En cuanto a los derechos fundamentales, y en materia laboral, MGSA cuenta con una participación de mujeres tanto en las áreas productivas como administrativas, equivalente al 20% de su dotación de trabajadores directos, batiendo el récord de contratación femenina respecto al resto de la industria (6%).

 

2.10Premios y distinciones recibidos durante el período informativo. Premios y distinciones MGSA 2010

  • En enero de 2010, la ex Presidenta Michelle Bachelet otorga un reconocimiento por sus resultados en el programa de buenas prácticas laborales, orientado a la equidad de género.
  • La I. Municipalidad de Calama y la I. Municipalidad de San Pedro de Atacama reconocen a Minera Gaby S.A. por su destacado aporte a la comunidad.

Organización

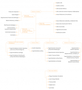
2.3Estructura operativa de la organización, incluidas las principales divisiones, entidades operativas, filiales y negocios conjuntos. 4.1La estructura de gobierno de la organización, incluyendo los comités del máximo órgano de gobierno responsable de tareas tales como la definición de la estrategia o la supervisión de la organización.

 

La estructura de gobierno de MGSA está compuesta por una gerencia general, tres direcciones – Dirección de Sustentabilidad, Dirección de Recursos Humanos y Dirección de Planificación Estratégica y Control de Gestión– y cuatro gerencias– de Recursos Mineros y Desarrollo, Gerencia Mina, Gerencia Planta y Gerencia de Servicios.

 

 

4.2Indicar si el Presidente del máximo órgano de gobierno ocupa también un cargo ejecutivo. 4.4Mecanismos de los accionistas y empleados para comunicar recomendaciones o indicaciones al máximo órgano de gobierno. El presidente del Directorio de Minera Gaby S.A. no ocupa un cargo ejecutivo en la empresa, sin embargo es el presidente ejecutivo de Codelco. El mecanismo de los accionistas y empleados para comunicar recomendaciones o indicaciones al máximo órgano de gobierno es a través de reuniones mensuales del Directorio de MGSA y reuniones mensuales del Directorio de Codelco, instancias donde participan representantes de los trabajadores.

Partes interesadas de Minera Gaby S.A.

 

4.14Relación de grupos de interés que la organización ha incluido. 4.15Base para la identificación y selección de grupos de interés con los que la organización se compromete. Minera Gaby S.A. reconoce cinco partes interesadas, que consideran a todas aquellas personas con las que MGSA establece algún tipo de relación. Se trata de personas o grupos de personas que pueden ser afectadas por la empresa y que, al mismo tiempo, influyen en ella.